
Diagramm
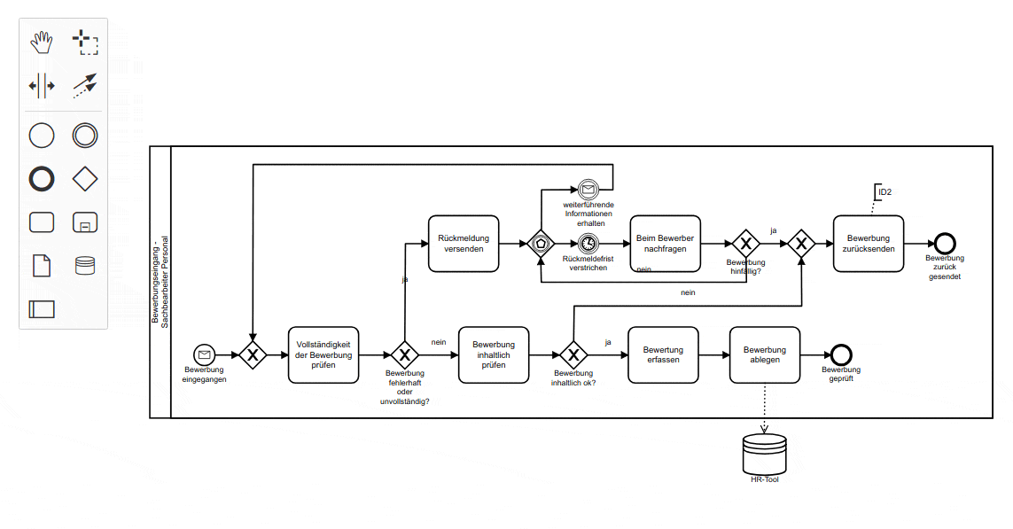
Das Diagramm-Element ermöglicht die visuelle Darstellung von Geschäftsprozessen direkt auf der Website. Abläufe lassen sich klar strukturieren, logisch verknüpfen und intuitiv nachvollziehen – ideal für Prozessdokumentationen, Workflow-Darstellungen oder Schulungsinhalte. Dank der integrierten Modellierungsfunktionen können komplexe Prozessketten einfach erstellt, angepasst und übersichtlich visualisiert werden. Das Layout passt sich dynamisch an, wodurch auch umfangreiche Diagramme gut lesbar bleiben. So entsteht ein professioneller Einblick in Abläufe und Entscheidungswege – verständlich, präzise und modern präsentiert.